12月5日下午,由哈尔滨理工大学荣成学院团委、房车产业学院主办,荣成康派斯新能源车辆股份有限公司协办、机械工程系承办的学院“珩星·永怀”大学生学术科技节——首届“康派斯房车杯”创新创意大赛决赛在大学生活动中心成功举办。荣成康派斯新能源车辆股份有限公司副总经理、荣成康怡新材料科技有限公司总经理王传杰,荣成康怡新材料科技有限公司技术总监贾超、荣成学院党委书记段宏伟、副院长刘云峰、副院长董晶颢、党委副书记黄浩宇受邀出席活动,经济管理系主任孙明琦、电气工程系副主任孙晓波、艺术系教工党支部书记、视觉传达设计教研室主任崔永敏、机械工程系焊接教研室主任张璞乐、机械工程系教师孙晓宇担任决赛评委。
大赛自启动以来,得到全院学生积极响应,初赛阶段共有246人共计52支队伍同台竞技,经过激烈角逐,22支队伍脱颖而出晋级决赛,其中排名前10支队伍进入最后的一、二、三等奖现场对决。决赛分为“作品展示答辩”、“一等奖PK赛”两个环节,赛程紧凑且极具挑战性。在第一轮作品展示及答辩中,各参赛队伍围绕房车功能优化、智能技术应用、新材料研发等方向,通过PPT演示、实物模型展示等形式,全面呈现了作品的创意理念、技术亮点与应用前景。选手们从容自信、逻辑清晰,展现出扎实的专业基础与创新思维,评委们则从创新创意性、实用可行性、美学与人文性、市场价值、等维度进行精准点评,提出针对性改进建议。
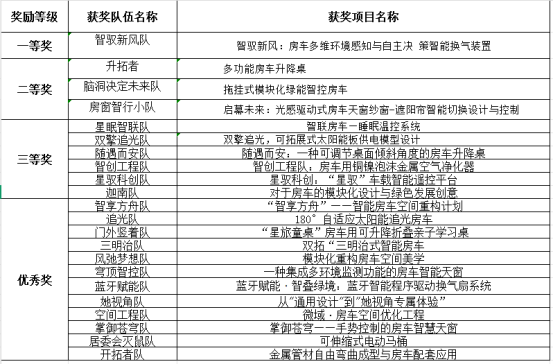
其中,“脑洞决定未来队”以大胆独特的房车空间模块化设计理念令人眼前一亮,其作品打破传统布局限制,通过可变形结构实现功能多元化,展现出极强的想象力与创新勇气;“房窗智行小队”聚焦房车智能交互系统研发,作品融合物联网技术与用户需求,在车窗智能控制、环境监测等方面的实用设计获得评委高度认可;“智驭新风队”则深耕房车能源优化领域,提出的清洁能源高效利用方案兼具技术创新性与环保价值,逻辑严谨且落地性强。经过第一轮打分,“星眠智联队”、“双擎追光队”、“随遇而安队”、“智创工程队”、“星驭科创队”、“迦南组”6支队伍荣获三等奖,“智驭新风队”“升拓者”“脑洞决定未来队”“房窗智行小队”4支队伍晋级第二轮一等奖PK赛。
在第二轮补充展示环节,4支晋级队伍全体成员依次上台,针对作品的技术细节、优化方向、市场应用等方面进行深化阐述,进一步展现了团队协作能力与问题解决能力。现场评委结合补充展示内容进行专业打分,同时引入观众投票环节,最终综合评定“智驭新风队”凭借兼具创新性与实用性的作品斩获一等奖,“升拓者”“脑洞决定未来队”“房窗智行小队”获得二等奖。此外,丁明娜、贾明川、宋鸣三位教师因悉心指导、成效显著,被授予“优秀指导教师”称号。
赛后,王传杰副总经理对大赛进行点评总结。他充分肯定了本次大赛的举办成效,指出参赛作品紧扣房车行业发展需求,创意新颖、贴合实际,展现了荣成学院学生扎实的专业素养与旺盛的创新活力;同时也客观指出部分作品在技术落地性、细节完善度等方面存在的不足。针对同学们的未来发展,他提出三点希望:一是保持创新热情,持续深耕专业领域,敢于突破思维定势;二是注重实践积累,将理论知识与行业需求紧密结合,提升作品落地能力;三是强化团队协作,在交流碰撞中凝聚智慧、共同成长。最后,他代表企业感谢学院领导对本次比赛的重视,感谢同学们积极参与,感谢老师们和工作人员的辛苦付出。
本次大赛的成功举办,不仅为同学们提供了展现创新才华、锤炼实践能力的优质平台,有效提升了跨学科协作与解决实际问题的能力,更进一步深化了哈尔滨理工大学荣成学院“产学研用”协同育人模式,为人才培养注入鲜活动力,彰显了应用型人才培养的鲜明特色,同时为企业精准发掘了一批兼具创新思维与实践潜力的优秀人才,为行业技术创新与产业升级储备了后备力量,实现了校企互利共赢。未来,学院与荣成康派斯新能源车辆股份有限公司将持续深化合作,共同打造更多优质创新实践平台,助力学生成长成才,为区域经济社会发展贡献更大力量。(摄影:刘多翔、张涛)


参赛选手现场讲解参赛作品

荣成康派斯新能源车辆股份有限公司副总经理、荣成康怡新材料科技有限公司总经理王传杰发言

获奖名单




领导给获奖代表队、指导老师颁奖

合影留念


比赛现场