欢迎来到哈尔滨理工大学新闻网!
新闻网
院处动态 当前位置: 首页 > 院处动态 > 正文

【学习贯彻党的二十大精神】科技处举行“喜迎二十大,科研服务提质增效”业务知识竞赛活动

作者:科技处责任编辑:王勇 审核:黄韬校对:
来源:科技处 日期时间:2022-10-06 10:41:01点击:

按照学校机关“能力作风建设年”活动学习型机关创建行动工作方案部署,为全面提高科研服务人员专业能力和实践本领,把业务知识弄懂做实,把业务技能练会练精,10月3日至5日,科技处结合工作实际,以线上答题的形式举行科研业务知识竞赛,全处工作人员参加了答题活动。

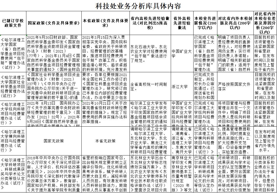
今年以来,按照机关党委的总体要求,科技处制定了学习型机关创建行动部门工作方案,建立了常态学习机制,结合科研管理和服务工作提质增效的具体措施,先后集中学习了学校第四次党代会、省第十三次党代会、《新时代龙江人才振兴60条》《中国共产党纪律检查委员会工作条例》《习近平谈治国理政第四卷宣讲提纲》等会议和文件精神,通过建立业务分析库,将理论学习与业务知识紧密结合,确保了理论领会透、联系实际紧、落实效果好。

此次科研业务知识竞赛试题从科技处“基本业务+”题库中随机抽取,内容涉及到学校科研项目、科研成果获奖与学术论文分类等级认定、纵向科研项目与经费管理、横向科研项目与经费管理、国家(省)自然科学基金项目经费使用“包干制”管理等科研管理和服务政策,包括单选、多选、判断对错等多种题型,竞赛结束后将成绩在处内公开通报,发挥了以赛促学提升实践能力的作用,督促全处工作人员立足岗位吃透用好政策理论,不断增强科研管理和服务业务水平。

科技处业务分析库

科技处“基本业务+”题库

科研业务知识竞赛试卷

竞赛成绩公布

相关文章
    读取内容中,请等待...
热点