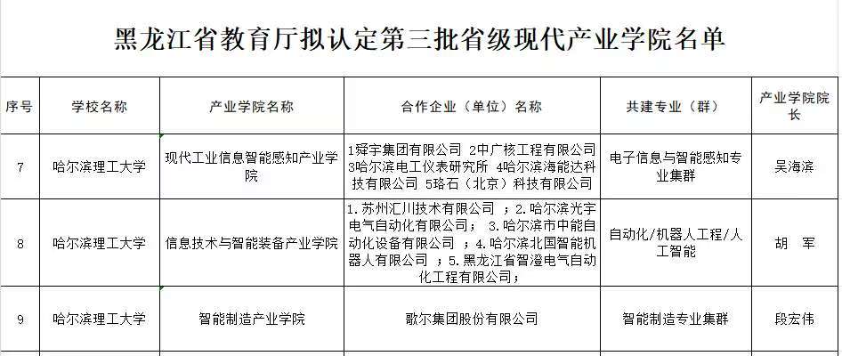
近日,第三批省级现代产业学院拟认定名单公示,我校“现代工业信息智能感知产业学院”、“信息技术与智能装备产业学院”、“智能制造产业学院”3个产业学院成功入选。至此,我校省级现代产业学院总数达7个,省级产业学院数量居全省高校首位。省级产业学院建设取得的成绩,进一步彰显学校在产教融合、应用型人才培养领域的领先优势。
2022年,首批省级产业学院申报中,我校“高端机械装备智能制造产业学院”、“先进电气装备制造产业学院”、“新一代信息技术产业学院”3个产业学院率先获批;第二批我校再添“金属新材料省级现代产业学院”,至此,省级产业学院申报实现 “三批连中、数量领跑”。
下一步,学校将持续以产业学院建设为抓手,不断深化人才培养综合改革,持续完善产教融合协同育人模式,提升学生创新实践能力,为龙江全面振兴全方位振兴做出理工贡献。


